Skip to main content
School of Engineering Homepage
Frugal Innovation Hub

Mid-Summer Drought Trends

Mid-Summer Drought Trends

Our Motivation

One regional phenomenon dominant in much of Central America (and in some other areas around the globe) that has received considerable attention is the mid-summer drought (MSD). It is characterized by a rainy season roughly from May to October, with an intervening dry period (the MSD) typically in July to August. The features of the MSD drive the planning for one or two planting cycles by smallholder farmers. How long the dry period lasts and when (or if) a second rainfall peak arrives is critical for food production. Changes in the MSD are challenging to anticipate, and even difficult to characterize. Recent studies have shown the MSD to be changing and this is projected to become more extreme through the 21st century as the impacts of our disrupted climate are experienced.

Our Approach

We adopted a recent set of definitions of the MSD and examined the impact of varying these on the characterization of the MSD, and how these definitions affected the detected changes since 1981. 

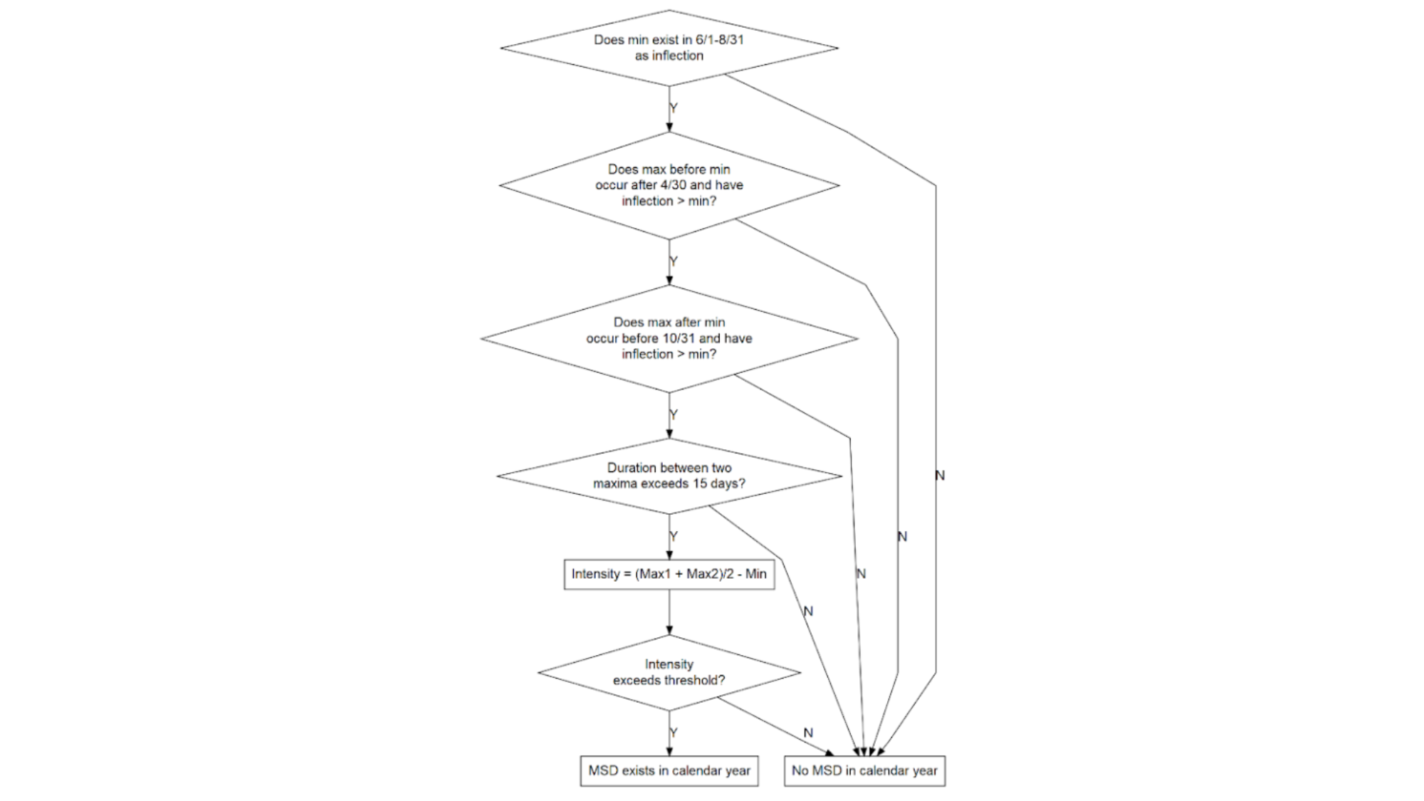
schematic of characteristics typically used to describe the MSD.

An MSD pattern is defined by two peaks and a minimum during a specified time window and satisfying a minimum intensity. Figure by Ed Maurer.

Our Results

We found that the selection of how dry the MSD is relative to the rest of the rainy season has a dramatic effect on both the area considered as experiencing an MSD and the changes detected in the recent historical record. This selection can affect both the magnitude and direction of changes reported since 1981. Further, we also found that the typical MSD pattern may not be occurring during the time it has historically; whether examining past or future changes or developing improved seasonal forecasts, the non-stationarity of its timing should be accommodated.

The occurrence of MSD has shifted to later over the past 40 years

The occurrence of MSD has shifted to later over the past 40 years. The areas classified as having an MSD during 1981-2000, 2001-2020, or both by looking at (a) earlier and (b) later time windows for the definition. The greater shaded areas in panel (b) indicate that there has been a shift in the last 40 years toward a later MSD, as more pixels fit the MSD definition. Figure by Kenny Joseph, Ed Maurer, and Iris Stewart.

For more information:  Maurer, E. P., Stewart, I. T., Joseph, K., & Hidalgo, H. G. (2022). The Mesoamerican mid-summer drought: the impact of its definition on occurrences and recent changes. Hydrology and Earth System Sciences, 26(5), 1425-1437.